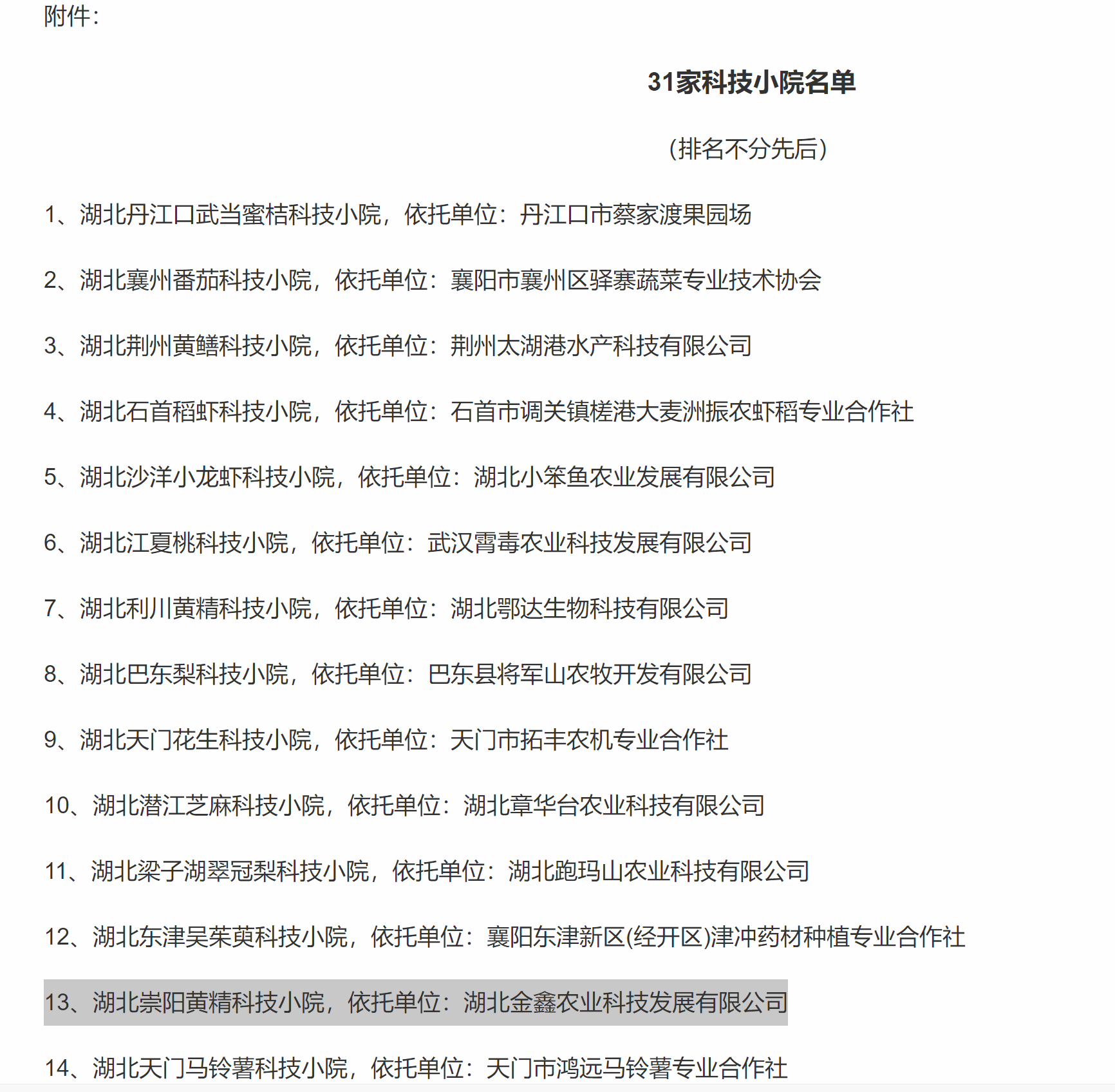
根据《教育部办公厅 农业农村部办公厅 中国科协办公厅关于支持建设第二批科技小院及科技小院集群的通知》,2024年7月,十大网投依托湖北金鑫农业科技发展有限公司共同申报“湖北崇阳金星黄精科技小院”,获得中国农村专业技术协会审批通过。成为咸宁市第2家国家级科技小院。
黄精具有补气养阴、健脾、润肺、益肾等功效,是一种药食同源的中药材,市场前景广阔,为湖北十大楚药之一。2020年崇阳县金星村因地制宜,依托独特的生态资源,积极调整产业结构,与当地38家农业生产合作社合作,流转300余亩土地种植黄精,经过4年的发展,基地黄精面积已经达到600余亩。2023年初至今,网投十大信誉可靠平台徐鹏辉博士团队在何雄奎教授专家工作站指导下数次调研湖北金鑫农业科技发展有限公司,对公司的现有产业,以及在生产中的实际需求做了详细的了解,发现在黄精种植等实际生产过程中,急需农业无人机技术的培训,以及包括无人机播种、施肥、打药等多个方面的应用。为科技小院的成功申报打下坚实基础。


图文:徐鹏辉
审核:王宗莉